로그인|회원가입|고객센터|HBR Korea
페이지 맨 위로 이동
검색버튼 메뉴버튼

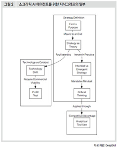
소크라틱 AI가 지식그래프에 기반해 분석한 학생 답변 내용의 일부

429호 (2025년 11월 Issue 2)

박철진
UNSW시드니 경영대학 교수

필자는 서울대에서 국제경영·경영전략으로 학·석사를 마친 후 미국 펜실베이니아주립대에서 경영전략·조직이론으로 박사학위를 받았다. 이후 UNSW(University of New South Wales) 시드니 교수로 재직하며 기업지배구조, 사회적 연결망, 디지털 전환 및 지속가능성 등에 대해 연구하고 있다. 최근에는 인공지능이 경영 전반과 경영학 교육에 미치는 영향에 대해 관심을 갖고 탐구 중이다.
chuljin.park@unsw.edu.au
정리=배미정 정리=배미정
정리=배미정
동아일보 미래전략연구소 사업전략팀장
soya1116@donga.com
소크라틱 AI가 지식그래프에 기반해 분석한 학생 답변 내용의 일부

AI 에이전트가 지식그래프를 기반으로 학생들의 답변 내용을 분석한 결과로 그래프 막대의 두께는 논리 구조에서 얼마나 더 핵심적인 개념인지, 막대의 길이는 얼마나 많은 학생이 이를 잘 활용해 설명했는지를 보여준다.